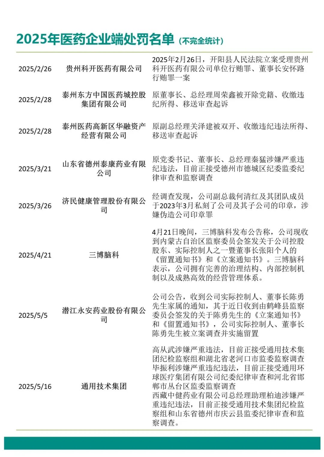
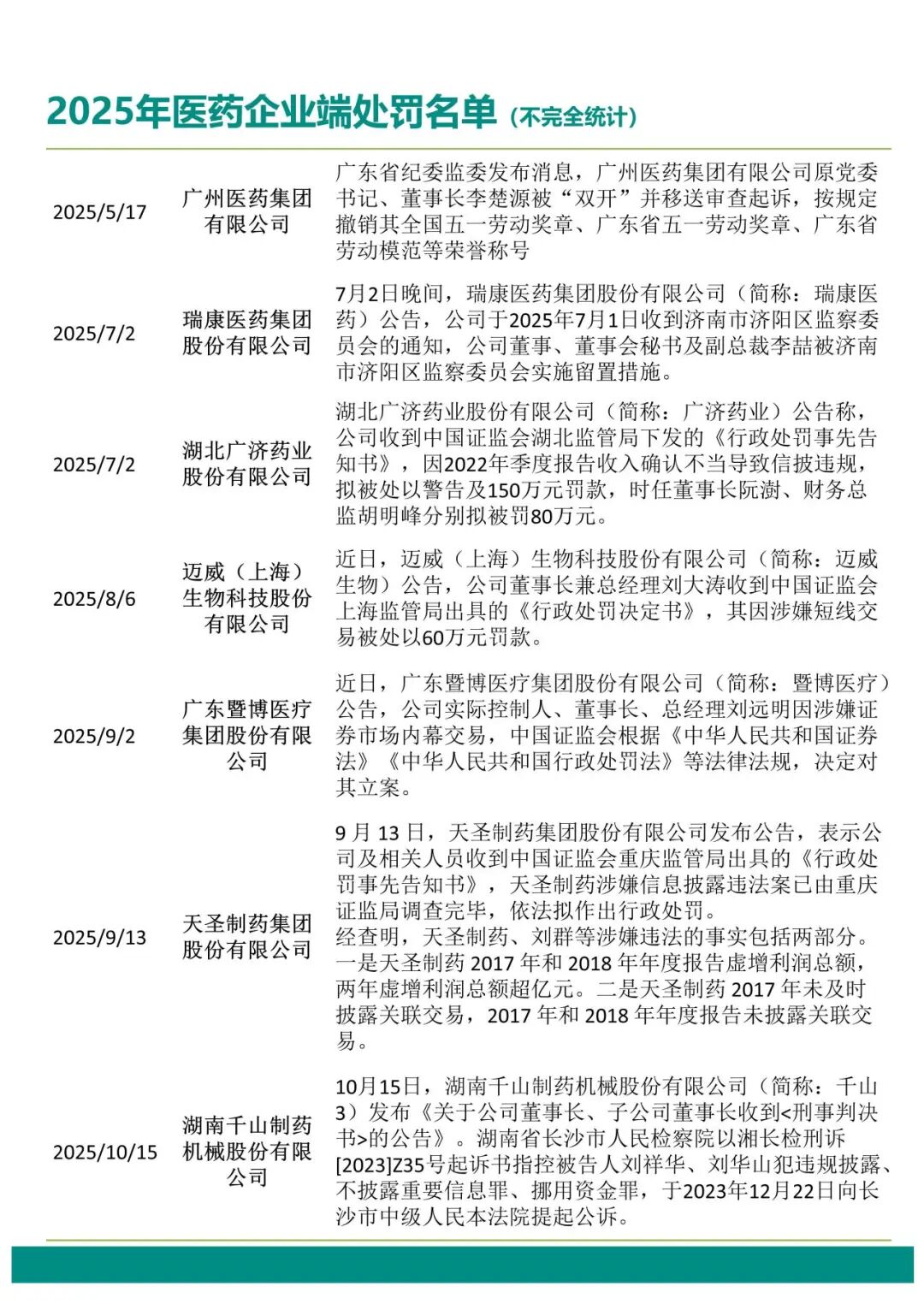
合规双月刊(2025年第六期)












版权声明
本文仅作者转发或者创作,不代表旺旺头条立场。
如有侵权请联系站长删除
相关文章
热门
- 1 真有热量为 0 的蜜雪冰城!实测23杯这几杯热量惊人,千万别点! 前两个月咱们测了鲜奶茶,评论区和后台都在问——为什么没有蜜雪冰城?!不是我们看不上,而是—— 4 块钱的柠檬水,值得一个专场~今天蜜雪冰城热门款评测,它来了我们根据店里的菜单真鲜果茶、醇香奶茶&芝士奶盖、新鲜冰淇淋几个板...
- 2 2024阿那亚访客问答|海边假日生活全指南,收藏本篇,即刻出发! 编者按:  ...
- 3 亲爱的妳 | 女教师的「智性衣橱」 ...
- 4 NEW IN | 秋风起,印花依旧迷人 ...
- 5 本周活动指南,暑期观影夏令营,萌宠运动会...更多精彩尽在漳州台商万达! ...
- 6 ETF投资知识5 | 手把手教你ETF如何买卖 ETF怎么买?ETF虽然也是基金,但是他的交易方式却等同于股票。因此,想要买卖ETF,首先要有个可以买卖股票的股票账户,还未开通股票账户的投资者可参阅《民生证券开户指南》。然后,投资者们只需要在自己的“民生财富汇App”中输入对应的ETF代...
- 7 阿那亚美食攻略|60+餐厅主厨推荐菜!收藏此篇,一文尽览不能错过的招牌菜 编者按:夏日正酣,正是向海边出发的好季节。旅行中的美食,是风味与记忆的邂逅,也是最抚人心的烟火气。寻访美食的过程,充满期待和惊喜;遇见令人心动的菜肴,便对一座城、一片海有了惦念。海边小镇,既有远近闻名的热门餐厅,也隐藏着不少惊艳一方的小众美...
- 8 权威发布丨辽宁何氏医学院2025年招生简章(文末附2025年招生计划) 高考落下帷幕全新征程即将开启欢迎报考辽宁何氏医学院为梦想奔跑的你必将在美丽的童话镇成就不一样的自己辽宁何氏医学院位于国家教育部、发改委等九部委提出建设的光明小镇的中心,是经教育部批准设置、由留学归国医学博士、全国防盲技术指导组副组长、国际眼...
- 9 根网科技祝您中秋快乐——月满人圆 喜乐安康! 皓月当空,心海澄明君之所想,吾志所向...
- 10 党的二十届三中全会公报一图读懂 来源:新华社免责声明:以上内容基于本公司认为可靠的已公开信息整理形成,民生证券力求但不保证内容的准确性和完整性,不保证已做最新变更。以上内容仅供参考,不构成民生证券做出的投资建议、收益承诺或对任何观点的认可。投资者应自主进行投资决策,民生证...
最新文章
- 4个月攻坚!用友集团财务总账核算智能升级项目成功上线,首月月结顺利完成 23分钟前
- 龙软科技时空信息云服务技术持续引领行业——国内外首套矿山云GIS平台赋能行业数智化应用 37分钟前
- 简历模板 | 2026校招必看!专属简历模板,拿走即用 38分钟前
- 【转载】国家药监局关于化学药品和生物制品全面实施药品电子通用技术文档申报的公告(2026年第8号) 2小时前
- 中国侨联党组成员、副主席连小敏一行新春走访慰问正大集团 2小时前
- 国奖学子 | 昆明传媒学院胡玉婷:背挺直一点,往前站一点 2小时前
- 全志科技 获 石头科技2025年度“最佳质量奖” 4小时前
- 视联动力2025年度锐意产品榜单 5小时前
- 云和恩墨与崖山科技战略携手,多维协同共筑国产数据库创新生态 6小时前
- 开工大吉:“历”新年序章 “正”低空守护 14小时前
旺旺头条




发表评论:
◎欢迎参与讨论,请在这里发表您的看法、交流您的观点。