Nature | 癌细胞竟会抱团取暖!纽约大学揭示癌细胞间的合作生存机制

11个月前 (04-22) 阅读数 354 #健康
文章标签 癌症

在癌症研究中,肿瘤细胞的生存机制始终是一个核心课题。传统观点认为,恶性细胞在肿瘤中的生存依赖于对营养和资源的竞争。然而,肿瘤内部的合作互动同样至关重要,却长期未得到充分研究。

细胞生物学研究表明,细胞在低密度时生长受抑制,存在合作现象即产生阿利效应。然而,癌细胞生长研究多聚焦于竞争机制,合作机制的探索则往往停留在理论层面或依赖特定信号通路,缺乏普适性的治疗靶点。鉴于肿瘤微环境常伴随营养匮乏,自然界中生物在严苛环境下常采取合作策略,研究者推测癌细胞可能存在一种合作性“进食”机制。

2025年2月,纽约大学Carlos Carmona-Fontaine团队在Nature上发表了题为“Cooperative nutrient scavenging is an evolutionary advantage in cancer”的研究论文,首次揭示肿瘤细胞存在合作性营养摄取机制
在氨基酸稀缺的肿瘤微环境中,肿瘤细胞通过分泌氨肽酶协同消化细胞外寡肽以获取氨基酸,其中CNDP2被证实为关键的水解酶,其缺失将显著抑制肿瘤生长。研究结果显示,在谷氨酰胺缺乏的条件下,细胞间的合作对于肿瘤细胞的存活至关重要,并且这种合作效应呈现细胞密度依赖性。体内实验进一步证明,抑制CNDP2能显著降低携带Keap1突变的肺癌小鼠肿瘤的生长,同时对小鼠整体健康几乎无不良影响。
此外,研究还发现,合作性肿瘤细胞在体内展现出更强的适应性,而合作与竞争的平衡则受到肿瘤微环境的调控。这项研究揭示了合作机制在肿瘤细胞生存中的关键作用,并提出CNDP2作为癌症治疗靶点的潜力,为未来治疗策略的开发提供了理论支持。


肿瘤细胞合作利用寡肽作为氨基酸来源

为探究细胞合作与营养水平的关系,研究人员将多种肿瘤细胞系按不同密度接种,通过逐步降低特定营养物质浓度,结合自动化活细胞显微镜和图像分析技术,追踪细胞群体的生长动态,并以阿利阈值量化合作强度。结果显示,剥夺葡萄糖对阿利阈值影响甚微,但谷氨酰胺缺乏显著增强了所有测试细胞对合作的依赖,表明其在营养匮乏下的生存高度依赖群体协作
进一步实验发现,肿瘤细胞能够利用细胞外寡肽作为氨基酸来源,且这种能力表现出明显的密度依赖性:稀疏细胞群体无法有效利用寡肽生长,而密集细胞群体则能显著受益。这一现象在多种细胞系和不同寡肽实验中均得到验证,这表明肿瘤细胞普遍存在合作摄取氨基酸的机制
图1. 肿瘤细胞合作使用寡肽作为氨基酸来源


细胞外消化肽的机制

为阐明这一机制,研究人员通过抑制多种转运和摄取途径展开实验。结果显示,抑制二肽和三肽转运体PEPT1与PEPT2、囊泡运输、巨噬作用、溶酶体蛋白水解或自噬等过程,并未影响密集细胞群体对寡肽的消耗。然而,低剂量谷氨酰胺转运体抑制剂处理后,细胞在含Ala-Gln的培养基中生长受阻,这表明谷氨酰胺转运体在寡肽摄取中起关键作用
基于此,研究人员推测,肿瘤细胞可能通过分泌酶在细胞外水解寡肽,随后摄取游离氨基酸,并构建了数学模型验证这一机制。条件培养基实验进一步证实,密集细胞群体的培养基能够挽救稀疏细胞群体的生长,且这种效应不具有细胞类型特异性
 图2. 肿瘤细胞在细胞外空间切割寡肽并共享产生的氨基酸


CNDP2在肽分解代谢中的关键作用

随后,研究人员利用一系列针对主要蛋白酶家族的抑制剂处理A375细胞,发现bestatin能特异性抑制细胞在寡肽作为营养来源时的生长,而对游离氨基酸生长无明显影响,其抑制效应可以通过补充游离谷氨酰胺得到恢复,从而排除了非特异性毒性作用。
为进一步确定细胞外合作性氨肽酶,团队合成了PEG修饰的bestatin类似物,证实了合作性氨肽酶活性确实发生在细胞外。通过条件培养基分析和靶向基因筛选,研究发现CNDP2是细胞生长依赖寡肽的关键氨肽酶,多种实验方法也验证了细胞外CNDP2在协同消化细胞外寡肽中的必要性与充分性。
图3. 氨肽酶CNDP2介导细胞外寡肽的协同裂解


CNDP2缺失对体内肿瘤生长的影响

研究团队推测,CNDP2介导的合作机制在携带KEAP1突变的个体中可能尤为关键。通过分析TCGA数据,发现CNDP2 mRNA水平与肺癌患者生存率呈显著相关,且CNDP2功能获得与KEAP1功能丧失常共现,同时携带两种基因改变的患者生存率最低。
为验证这一假设,研究团队构建了携带Keap1突变的肺癌小鼠模型,发现bestatin处理或敲除CNDP2基因均能显著抑制肿瘤生长,其中CNDP2敲除效果更为明显。这些结果进一步证实了细胞外CNDP2在体内合作代谢肽中的关键作用,提示抑制该机制可能成为一种有效的治疗策略,尤其适用于携带KEAP1突变肿瘤的患者。
图4. CNDP2是寡肽集体裂解的关键氨基肽酶


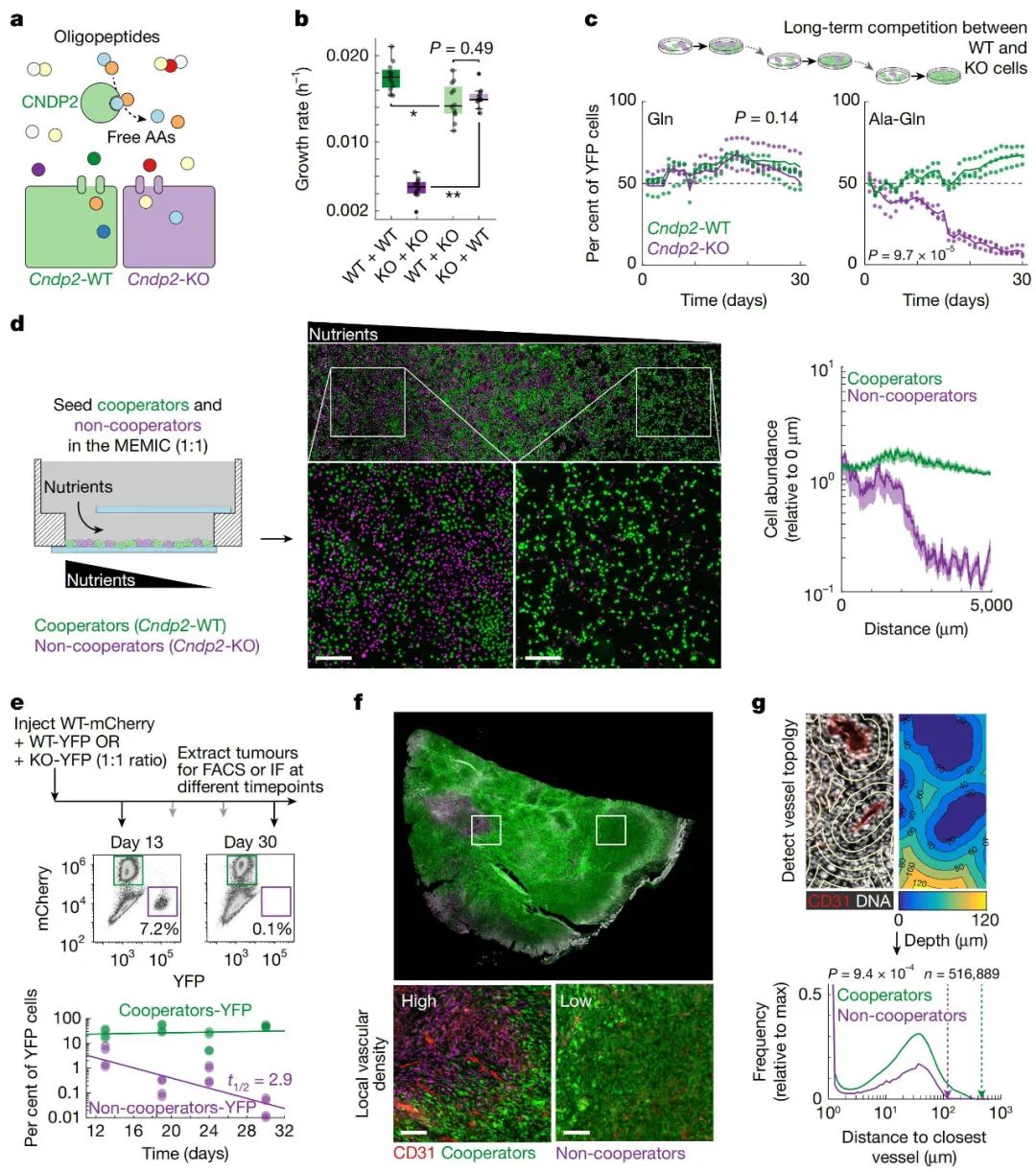
合作性肿瘤在体内的适应性

在自然界中,合作与竞争并存于生物群体中,但在肿瘤进化中二者的相互作用尚未明确。在本研究的实验中,Cndp2-KO细胞虽不能合作,但能利用Cndp2-WT细胞获取的氨基酸。在共培养实验中,短期内非合作细胞(Cndp2-KO)的生长速率有所提高,而合作细胞(Cndp2-WT)的增速则相对减缓;但在长期竞争实验中,合作细胞显示出更强的适应性,最终使非合作细胞逐渐被淘汰。
研究表明,这一适应性差异与肿瘤微环境中的“肿瘤地理”密切相关,即局部营养水平与邻近细胞特性的综合作用。具体而言,合作细胞在营养匮乏的区域以及肿瘤的不同部位均具有优势,而非合作细胞则主要集中在靠近血管的区域
图5. CNDP2抑制可减少肿瘤的生长和形成
纽约大学Carlos Carmona-Fontaine团队的研究首次明确了肿瘤细胞通过合作摄取营养在肿瘤发展中的关键作用,揭示了此前未被充分认识的癌细胞在营养匮乏环境下的生存策略
研究表明,在谷氨酰胺缺乏的条件下,细胞合作对于肿瘤细胞存活至关重要。肿瘤细胞能够协同利用细胞外寡肽作为氨基酸来源,通过分泌氨肽酶消化寡肽,所产生的游离氨基酸既能惠及分泌细胞本身,也能造福周边细胞。其中,CNDP2作为细胞外水解这些寡肽的关键酶,其缺失会显著抑制体内外肿瘤生长
此外,该研究进一步证明,CNDP2介导的合作机制在KEAP1突变肿瘤中尤为重要,抑制CNDP2不仅能有效降低肿瘤生长速率,还几乎不影响整体健康,这为癌症治疗提供了新的潜在靶点和策略
云舟生物(VectorBuilder)为该研究提供了包含小鼠Cndp2基因的慢病毒载体。研究人员为了重新表达CNDP2,设计了含有小鼠Cndp2基因的慢病毒载体,该载体受CMV或PGK启动子控制,并具有嘌呤霉素抗性。其中,对于含有信号肽的载体,还在CNDP2的C末端引入了6×-His标签,在N末端引入了来自SV40的核定位信号或来自IL-2的信号肽。
【参考文献】
Guzelsoy G, Elorza SD, Ros M, et al. Cooperative nutrient scavenging is an evolutionary advantage in cancer. Nature. 2025. doi:10.1038/s41586-025-08588-w

关于VectorBuilder云舟生物


VectorBuilder云舟生物是世界知名分子生物学家蓝田博士创办的基因递送领军企业,在全球设有10余家子公司和办事处,2023年晋升为全球独角兽企业。

云舟生物独创“载体家”平台,开启了个性化基因载体的商品化时代;目前已赋能全球90多个国家和地区,为超过4500家顶尖科研院校和制药公司提供服务,在QS前100高校的客户覆盖率达到了90%,全球TOP30药企的客户覆盖率亦超过90%,产品成果的全球文献引用量逾5000篇。

云舟生物的基因药物CRO、CDMO项目遍布北美、欧洲、日本等多个国家和地区,已成功助力全球数十个项目成功开展IIT或IND研究,其中GMP级别的质粒和慢病毒载体已获得美国FDA的IND正式批准,用于在美国的多中心临床试验。

云舟生物致力于系统性攻克基因递送行业的关键技术瓶颈,为行业和世界创造不可取代的价值。



 
 

版权声明

本文仅作者转发或者创作,不代表旺旺头条立场。
如有侵权请联系站长删除

发表评论:

◎欢迎参与讨论,请在这里发表您的看法、交流您的观点。

热门